忍者ブログ
子曰く,之を知る者は,之を好む者に如かず. 之を好む者は,之を楽しむ者に如かず.
フリーエリア
プロフィール
HN:
miwara jon
年齢:
36
性別:
男性
誕生日:
1989/05/11
職業:
学生
自己紹介:
千葉工業大学総合工学研究会でマイコンカー作っていた人.今は,研究で音声工学を勉強している.
ブログ内検索
カウンター
アクセス解析
02
×

[PR]上記の広告は3ヶ月以上新規記事投稿のないブログに表示されています。新しい記事を書く事で広告が消えます。

回路が恐らく焼けた。
原因は判ってる。プログラムでモータのPWMサイクルより大きい値を加えてしまったため、回路のどこかが焼けた。
最初はデジタルトランジスタが壊れたのかと思ったが、どうやらそうでもないらしい。
壊れたデジタルトランジスタを交換しても元に戻らなかった。
もうこの際怪しい所を総とっかえして様子を見ることに。
それでも直らなかったら、初めから作るしかない。
この時期に回路が燃えるとちょっとつらいな。でも、やるしかない。c2225240.jpeg










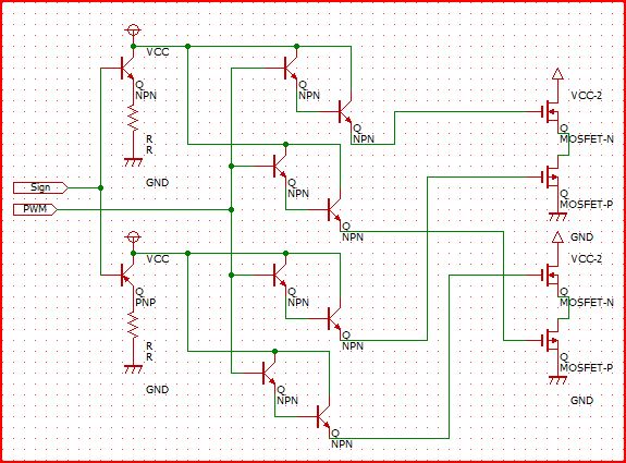
というわけで、回路を設計。
どうなんだろこの回路。細かいことを気にせずに作ったから多分このまま作っても動かない筈。
回路って難しいね。もっとよく考えなきゃ。
PR
お名前
タイトル
文字色
URL
コメント
パスワード
Vodafone絵文字 i-mode絵文字 Ezweb絵文字
無題
聞きたいことその1:FET上段と下段逆じゃね?
聞きたいことその2:CPU繋いでないときとか、入力不安定になって最悪の場合燃えね?
聞きたいことその3:遅延回路ないの?(ラジコンサーボなんかは大抵無いけれど)
聞きたいことその4:FET前段のトランジスタはトーテムポール出力より、プッシュプルバッファの方が良いかもしれない。↓あたり参照。
(http://machidapc.maizuru-ct.ac.jp/machida/elec/motor/motorbody.htm)

時期も時期だから、出来る限り協力したい。
はねさん / 2009/10/18(Sun) /
Trackback URL
Copyright c jonのブログ All Rights Reserved
Powered by ニンジャブログ  Designed by ピンキー・ローン・ピッグ
忍者ブログ / [PR]