どうも、友人がmcrmcrに紹介してくれたみたいで。
これからこのブログは身内が見るものではなく、不特定多数の人が見るようになったんですね。うれしいです。
さて、約10日ぶりの更新です。
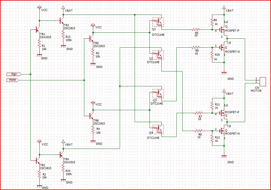
まず、モータドライバ回路の設計ですが友人から渡された資料やら先輩の遺産やらを参考に続けてます。
下の図がそれです。

とりあえず、H8をブートモードにしても大丈夫なように設計しました。解決しているかな。
また、PWMを回路に与えないと動かないように設計しています。
遅延回路はまだ考えていませんが、回路でやろうかプログラムでやった方がいいのか考え中です。どちらの方が効率がいいんでしょう。
これで、設計は一段落したと思われるので明日、明後日はこの回路の実験をしていきます。
この回路は計画通りに進んでますね。
続いて、先読みセンサですが....すっかり忘れてました。
しかし、先日速度制御がうまくいくようになったので先読みセンサを作りだします。
時期が時期なので、モータドライバよりこっちの方を優先していきたいですね。一番良いのが同時進行ですが、私はそんな器用な人間ではないのでどっちかに偏ってしまいます。
速度制御プログラムも本格的にプログラムに導入します。
PR