忍者ブログ
子曰く,之を知る者は,之を好む者に如かず. 之を好む者は,之を楽しむ者に如かず.
フリーエリア
プロフィール
HN:
miwara jon
年齢:
36
性別:
男性
誕生日:
1989/05/11
職業:
学生
自己紹介:
千葉工業大学総合工学研究会でマイコンカー作っていた人.今は,研究で音声工学を勉強している.
ブログ内検索
カウンター
アクセス解析
25
×

[PR]上記の広告は3ヶ月以上新規記事投稿のないブログに表示されています。新しい記事を書く事で広告が消えます。

SH7125でシリアル通信ができたので,自分用にメモを取っておきます.
あくまで自分用なので,お見苦しい点が多々あります.

PR
先日,本屋さんで組込みOSを自分で作ってみようって本を見つけました.あまりにも興味をそそられたので衝動買いwww(12ステップで作る組込みOS)


26
LCDをいじくってました.以前買ったLCD(去年の今頃購入)を掘り返し,AVRで動かしました.


何故、突然そんなことを...?

某動画サイトを見て何か心動かされ,作ってみました.

将来的には,LCDグラフィック・ディスプレイを使えるようになればいいですね.大学在学中までに.

どうやらType-s動いたようで。部品を交換したら直った。
この時期に回路が動作しなくなると結構まずいから、今日直ってよかった。
このまま直らなかったら、大祭出られないとこだった。
破損したのはてっきりデジタルトランジスタかと思いきや、FETだった。
恐らく、デジタルトランジスタも破損していただろうがそれは一部のデジタルトランジスタの可能性が高い。
今考えれば、FETの動作をオシロで見た時確かに動作がおかしかった。その時自分は信号の方に原因があると思い込んでいた。
ま、仕様がないよな。FET燃えた形跡がないし、回路も後輪以外は動作したし。
これから、何故後輪だけ燃えたかを探る作業(プログラムのデバック作業だな)をする予定。

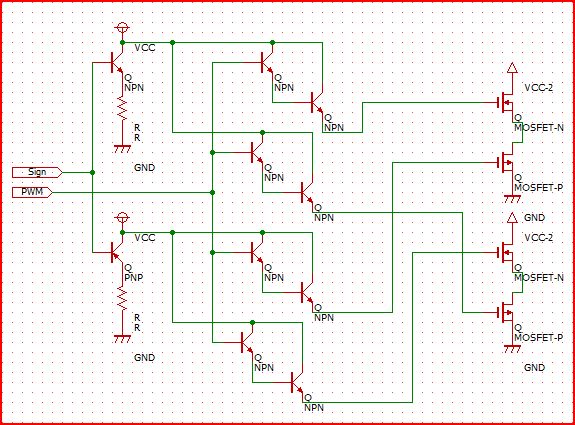
設計し始めたドライバ回路は続けるよ。っていうか、11月までを目標に作るか。
この前設計したとんでも回路はやめて、別の物を設計することに。
先輩の回路や、友人からの送り物を参考にしようかと。
回路が恐らく焼けた。
原因は判ってる。プログラムでモータのPWMサイクルより大きい値を加えてしまったため、回路のどこかが焼けた。
最初はデジタルトランジスタが壊れたのかと思ったが、どうやらそうでもないらしい。
壊れたデジタルトランジスタを交換しても元に戻らなかった。
もうこの際怪しい所を総とっかえして様子を見ることに。
それでも直らなかったら、初めから作るしかない。
この時期に回路が燃えるとちょっとつらいな。でも、やるしかない。c2225240.jpeg










というわけで、回路を設計。
どうなんだろこの回路。細かいことを気にせずに作ったから多分このまま作っても動かない筈。
回路って難しいね。もっとよく考えなきゃ。
Copyright c jonのブログ All Rights Reserved
Powered by ニンジャブログ  Designed by ピンキー・ローン・ピッグ
忍者ブログ / [PR]